黄瓜视频在线观看,黄瓜视频黄色免费,黄瓜成人APP无限次数,黄瓜视频成人软件下载

楼宇智能化系统电源模块的配置详情!

栏目:常见问题 作者:黄瓜视频在线观看智能化 发布时间:2020-04-24 关键词: 楼宇智能化系统
分享到:
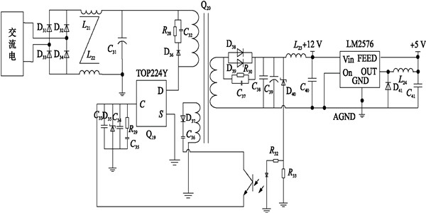
​对于任何一套楼宇智能化系统,电源模块整体稳定性决定了系统整体可靠性和稳定性。由于系统体积限制和实际功能需求,安小予设计了一款高性能开关稳压电源。该电源选用美国POWER公司开发的TOP224Y芯片作为电源主控芯片,其电路如图所示。

对于任何一套楼宇智能化系统,电源模块整体稳定性决定了系统整体可靠性和稳定性。由于系统体积限制和实际功能需求,安小予设计了一款高性能开关稳压电源。该电源选用美国POWER公司开发的TOP224Y芯片作为电源主控芯片,其电路如图所示。

楼宇智能化系统电源模块的配置详情!

楼宇智能化系统开关稳压电源工作原理如下:220V交流电源经过整流桥和滤波电容输出波动的直流电源,该电源直接输出给TOP224Y芯片的漏极引脚,TOP224Y芯片导通,电源电压通过变压器Q20初级线圈与源极形成回路,Q20次级线圈输出电源电压,同时楼宇智能化系统利用整流二极管和滤波电容对输出的电源电压进行整流滤波处理。为了保证开关电源输出稳定的电源电压,楼宇智能化系统采用变压器次级线圈对输出的电源电压进行采样,当采集电压大于12V时,光耦发光体导通,TOP224Y芯片关闭漏极引脚,从而降低开关电源输出的电压大小。由于变压器初级线圈具有储能作用,其在TOP224Y高频开关过程中容易产生较高的尖峰脉冲,为了保证楼宇智能化系统能够正常工作,系统设计了由电阻R28、电容C32和二极管D36组成的吸收回路对尖峰脉冲进行吸收处理,从而有效避免开关电源因尖峰脉冲造成TOP224Y芯片的损坏。


网站地图